网站首页
医院概况
医院简介
院报院刊
医院环境
医院文化
领导团队
医院历史
联系方式
地理位置
医院动态
医院新闻
通知公告
特聘、帮扶专家
院务公开
媒体聚焦
学术活动
人才招聘
对外交流
创新业务
党群工作
重大专项
重要工作
党纪学习教育
党员学习
支部活动
党风廉政
新就业形态
职工之家
青年园地
党史学习
中央八项规定
树立和践行正确政绩观学习教育
就医指南
健康科普
就诊须知
就医流程
预约挂号
院内导航
为工服务
住院指南
门诊指南
出诊安排
医保基金信息披露
出院指南
医保专区
转院指南
停诊信息
健康体检
价格公示
急救中心
康复治疗
就诊咨询
来院路线
科室介绍
内科
外科
医技
其他
专家介绍
贵州省人民医院帮扶专家
特需知名专家
贵州省职工医院
护理天地
护理资讯
护理概况
天使风采
护患交流
门诊咨询及投诉电话:0851-83851749 (周一至周五08:00-12:00、13:00-17:00,节假日除外)| | 24小时急救电话:120 | | 节假日期间投诉电话:0851-83853419 | | 住院部投诉电话:0851-83861618
网站首页
医院概况
医院简介
医院环境
医院文化
领导团队
医院历史
联系方式
地理位置
医院动态
医院新闻
通知公告
特聘、帮扶专家
院务公开
媒体聚焦
学术活动
人才招聘
对外交流
创新业务
党群工作
重大专项
重要工作
党纪学习教育
党员学习
支部活动
党风廉政
新就业形态
职工之家
青年园地
中央八项规定
树立和践行正确政绩观学习教育
就医指南
健康科普
就诊须知
预约挂号
出诊安排
医保基金信息披露
医保专区
健康体检
科室介绍
内科
外科
医技
其他
专家介绍
贵州省人民医院帮扶专家
特需知名专家
贵州省职工医院
护理天地
护理资讯
护理概况
天使风采
护患交流
医院动态
首页
>
医院动态
>
通知公告
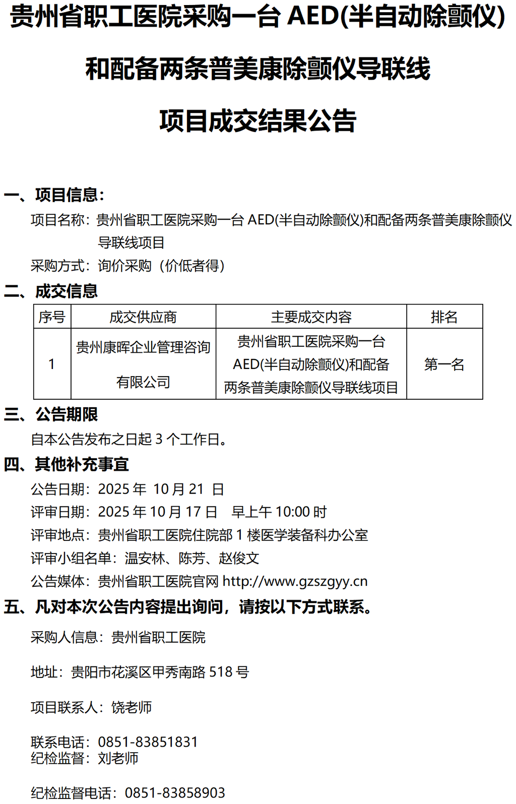
贵州省职工医院采购一台AED(半自动除颤仪)和配备两条普美康除颤仪导联线项目成交结果公告
发布时间:2025-10-20
信息来源:贵州省职工医院
点击数:
分享至:
友情链接:
贵州工会云
|
贵州省卫生健康委员会
|
返回顶部